Jump to Content
b.well SDK
HomeGuidesAPI ReferenceChangelog
Log Inb.well SDK
Guides
Log In
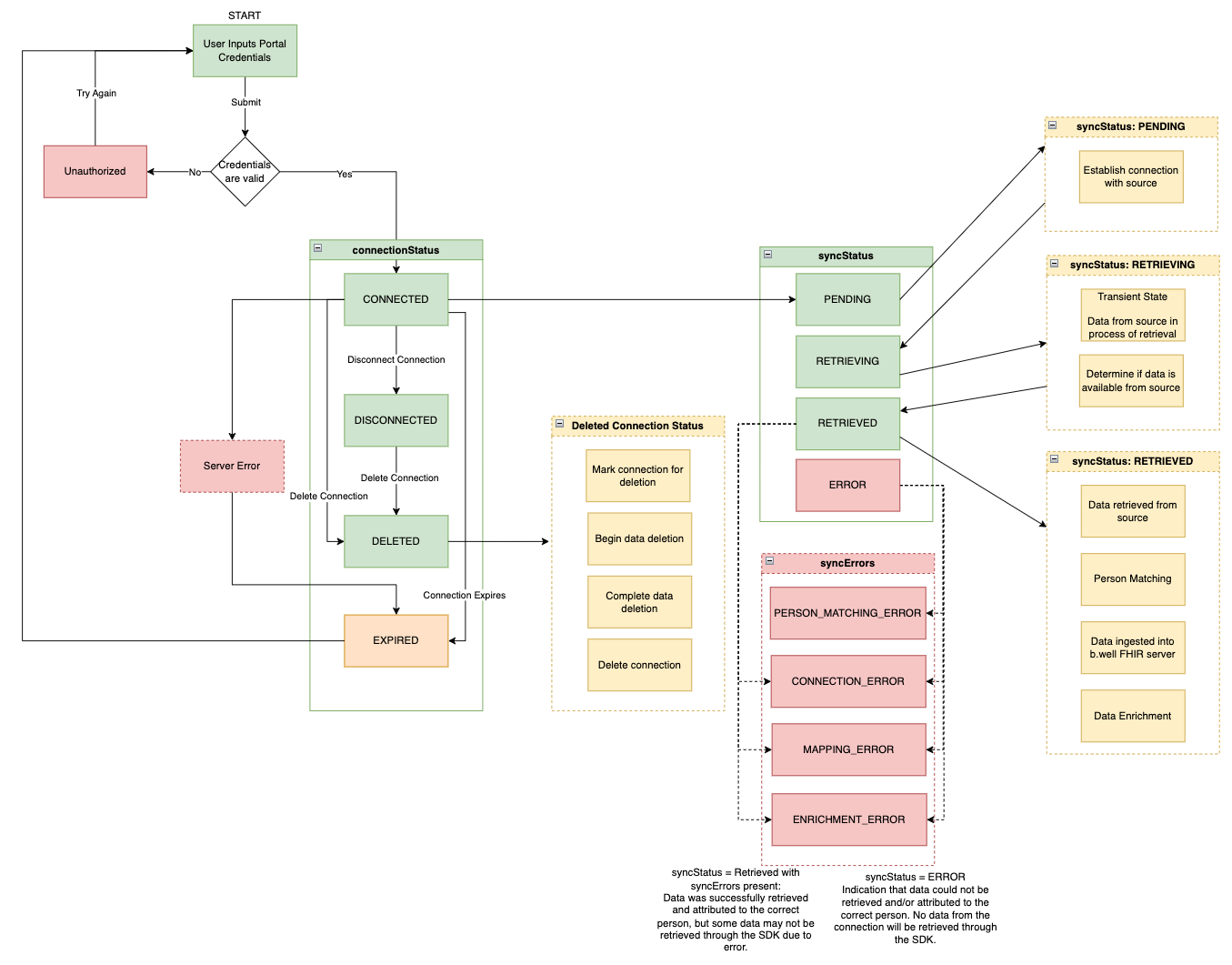
Connection State Diagram

Getting Started

  • Welcome
  • Testing Considerations
  • Sample Applications
  • Legal Notices - General

AUTHENTICATION

  • Authentication
  • End-User Authentication
    • Example: OAuth Token Exchange
    • Example: Token Refresh
    • User Profile Requirements
  • System Authentication

End-User Applications

  • Embeddable UI
    • Overview
    • Web Integration
    • React Native Integration
  • Health SDK for Web
    • Overview
    • Workflow Guides
      • Initiailize and Authenticate
      • Account Creation & Consent
      • Searching Health Resources
      • Establishing and Managing Connections
      • Smart Connect: Locating & Managing Connections
      • Health Record Retrieval
      • Codings in Health Data Request Objects
      • User Account Deletion
      • Request Objects Guide
    • API Reference
    • Changelog
  • Health SDK for Android
    • Overview
    • Identity Workflow Guide
      • Initializing the SDK
      • Authenticating a User
      • Retrieve Identity Verification Status
    • User Workflow Guide
      • Update User Profile Data
      • Retrieve User Profile Data
      • Delete A User's Account
    • Device Workflow Guide
      • Register a Device
      • Deregister a Device
    • Consent Workflow Guide
      • Create User Consent Data
      • Retrieve User Consent Data
    • Connection Search Workflow Guide
      • Search Connections
      • Search Providers
      • Unified Search
    • Connection Management Workflow Guide
      • Retrieve a Data Source
      • Retrieve an Oauth URL
      • Create a Data Connection
      • Retrieve a User's Data Connections
      • Delete a Connection
      • Disconnect a Connection
      • Request a New Connection
      • Retrieve Individual Access Connections & Status
      • Activate a Disconnected Connection
    • Health Data Workflow Guide
      • Health Summary
      • Codings in Health Data Request Objects
      • Filtering Base Resources by Date
      • Allergy Intolerances
      • Care Plans
      • Conditions
      • Encounters
      • Immunizations
      • Procedures
      • Vital Signs
      • Medications
      • Medication Knowledge
      • Medication Pricing
      • Labs
      • Lab Knowledge
      • Document References (Clinical Notes)
      • Retrieve JSON FHIR Data
      • Care Teams
      • Patient
    • Tasks Workflow Guide
      • Retrieve Tasks for a User
      • Update Task Status
    • SDK API Error Handling
    • Changelog
  • Health SDK for iPhone
    • Overview
    • Changelog
  • Health SDK for AI
    • Overview
    • MCP Client Configuration Guides
      • OpenAI (ChatGPT)
      • Anthropic (Claude)
      • Google (Gemini)
    • Tools / Agents Catalog
      • Get FHIR Record
      • Search Clinical Notes
      • Get Patient Summary
      • Get Vitals
      • Get Labs
      • Get Current Datetime
      • Convert Zipcode to GPS Lat/Lon
      • Get Wearables
    • Changelog
  • Application APIs
    • Overview
    • Workflow Guides
      • Environments & Identity Endpoints
      • Account Creation & Consent
      • Search & Establish Data Connections
      • OAuth Connection Flow
      • Labcorp Data Connection Integration Guide
      • Managing Data Connections
      • Locating and Managing IAS Connections
      • Health Record Retrieval ($everything)
      • Additional Health Record Retrieval Options
      • Share My Records
      • User Account Deletion
  • bailey (Health AI Assistant) SDK
    • bailey Embeddable UI
    • bailey Chat Completions API

System Integrations

  • b.well FHIR Server
    • Overview
    • FHIR Server Authentication
    • FHIR API Query Examples
      • Querying Individual FHIR Resources
      • $everything
      • International Patient Summary (IPS)
      • Paging vs Streaming
    • FHIR Server Web UI
  • FHIR SDK for Databricks
    • Overview
      • Data Mapping
      • Data Processing
      • Performance
      • Testing and Validation
    • SDK Modules
      • b.well FHIR Server
      • FHIR SDK for Databricks
      • SparkPipelineFramework
      • SparkAutoMapper
      • SparkAutoMapper.FHIR
      • SparkFhirSchemas
      • SparkPipelineFramework.Testing
    • Incorporating into Databricks
    • Key Considerations

Diagrams & Guides

  • Diagrams
    • Smart Connect Flow Diagram
    • Medication Module Class Diagram
    • Connection State Diagram
    • Data Connection Sequence Diagram
    • Onboarding Flow Diagram
  • Integration Guides
    • Data Connection Request Testing
    • IAL2 Verification Integration Guide
    • Push Notification Integration Guide

Release Notes

  • Release Notes
    • b.well Backend Service Updates
      • b.well Backend Updates (4/1/26)
      • b.well Backend Updates (3/23/26)
      • b.well Backend Updates (3/17/26)
      • b.well Backend Updates (2/2/26)
      • b.well Backend Update (1/29/26)
      • b.well Backend Update (1/27/26)
      • b.well Backend Update (10/28/25)
      • b.well Backend Update (6/16/25)
      • b.well Backend Update (4/18/25)
      • b.well Backend Update (3/28/25)
      • b.well Backend Update (3/12/25)
      • b.well Backend Update (1/3/25)
      • b.well Backend Update (12/18/24)
      • b.well Backend Update (12/17/24)
      • b.well Backend Update (12/16/24)
      • b.well Backend Update (12/9/24)
      • b.well Backend Update (11/27/24)
      • b.well Backend Updates (11/18/24)
      • b.well Backend Updates (11/14/24)
      • b.well Backend Updates (11/7/24)
      • b.well Backend Updates (10/28/24)
      • b.well Backend Updates (10/18/24)

Terms of Use

  • Terms of Use

Connection State Diagram

Updated 4 months ago


Medication Module Class Diagram
Data Connection Sequence Diagram