Onboarding Flow Diagram
Onboarding Flow Diagram
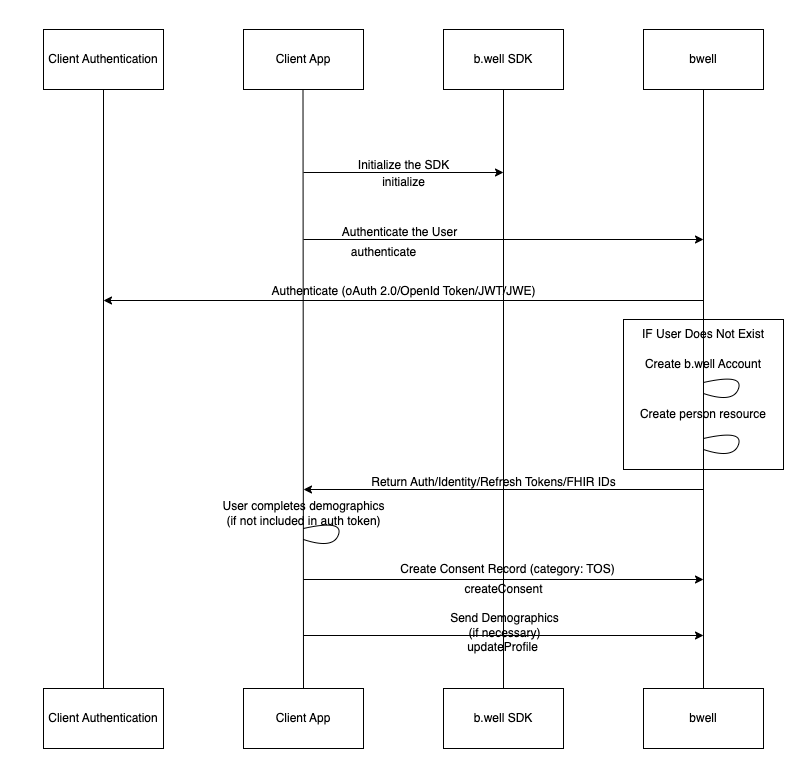
The diagram below depicts the SDK methods expected to be utilized during the user onboarding flow into the client application or feature leveraging the b.well SDK. The methods include initialize, authenticate, and createConsent
initialize- initializes the SDK in the appropriate context (environment) via the given clientkey
authenticate - authenticates the user into the client application or feature allowing secure access to other features for which the SDK is used.
createConsent - creates the necessary consent record for the user after the user has accepted the Terms of Service (TOS) and Privacy Policy.
Please note, this diagram may not depict the specific order of operations. Through collaboration it can be adjusted to reflect the actual onboarding sequence.

Updated 4 months ago
